FOWA ( FUEL, OIL, WATER, OIL) Terlengkap 2026
Perawatan mesin adalah langkah penting dalam memastikan bahwa mesin atau alat tetap berfungsi dengan baik dan efisien. Dengan perawatan yang tepat, kita dapat meminimalkan downtime dan menghindari kerusakan yang bisa mengganggu operasi. Artikel ini akan membahas tentang perawatan dasar, pentingnya perawatan yang baik, serta bagaimana memastikan bahwa biaya perawatan tetap efisien.
Cek Video Pengambilan Sample disini :Pengambilan sample
Apa Itu Perawatan Mesin?
Perawatan mesin secara umum didefinisikan sebagai serangkaian tindakan yang dilakukan untuk memastikan mesin tetap berada dalam kondisi terbaik dan bekerja seperti baru. Perawatan yang efektif tidak hanya menjaga kinerja mesin, tetapi juga membantu mengurangi biaya dan waktu yang diperlukan untuk perbaikan mendalam.
Tujuan Utama Perawatan Mesin
Tujuan utama dari perawatan mesin adalah menjaga agar mesin tetap beroperasi dalam kondisi prima dan mengurangi downtime (waktu mesin tidak beroperasi). Dengan melakukan perawatan yang tepat, kita dapat memastikan mesin tetap produktif dengan risiko kerusakan yang minimal. Hal ini hanya bisa tercapai melalui dua hal utama:
- Perawatan Teknis: Untuk menjaga agar kondisi dan performa mesin tetap optimal.
- Manajemen Biaya Perawatan: Agar biaya yang dikeluarkan untuk pemeliharaan tetap wajar dan efisien.
Faktor Penyebab Kerusakan Mesin dan Solusinya
Berdasarkan data yang ada, kerusakan mesin seringkali disebabkan oleh kesalahan dalam perawatan dan pengoperasian. Berikut adalah faktor-faktor yang paling sering menjadi penyebab kerusakan mesin:
1. Kesalahan dalam Pelaksanaan Perawatan Berkala (41%)
Salah satu penyebab utama kerusakan mesin adalah kesalahan dalam melakukan perawatan berkala. Ini bisa berupa kegagalan untuk mengganti oli tepat waktu, membersihkan filter, atau melakukan pemeriksaan komponen mesin yang penting.
Solusi:
- Pastikan jadwal perawatan dilakukan sesuai dengan rekomendasi pabrik.
- Gunakan teknologi atau perangkat lunak manajemen pemeliharaan untuk memantau jadwal perawatan.
2. Kesalahan dalam Pelaksanaan Inspeksi Berkala (31%)
Selain perawatan, inspeksi rutin juga sangat penting untuk memastikan bahwa mesin tidak mengalami masalah yang tidak terdeteksi. Kesalahan dalam inspeksi bisa menyebabkan masalah kecil berkembang menjadi kerusakan besar.
Solusi:
- Lakukan inspeksi berkala sesuai jadwal.
- Periksa komponen mesin yang sering mengalami keausan atau kerusakan.
3. Kesalahan dalam Pengoperasian (28%)
Pengoperasian yang tidak tepat juga merupakan faktor yang sering menyebabkan kerusakan pada mesin. Misalnya, mesin yang dijalankan di bawah beban berlebih atau tanpa pemanasan yang cukup.
Solusi:
- Pastikan operator mesin mendapatkan pelatihan yang memadai.
- Ikuti prosedur pengoperasian yang tepat dan hindari menjalankan mesin di luar kapasitas yang ditentukan.
Bagaimana Perawatan yang Baik Mempengaruhi Kinerja Mesin?
Perawatan yang baik memiliki dampak besar terhadap kinerja dan umur panjang mesin. Salah satu manfaat utamanya adalah meminimalkan downtime, yaitu periode di mana mesin tidak beroperasi akibat masalah teknis atau kebutuhan perawatan. Waktu downtime ini sangat berharga karena dapat mengganggu operasi dan menyebabkan kerugian finansial yang signifikan.
Mendeteksi Masalah Sejak Dini
Melalui pemeliharaan rutin, kita dapat mengidentifikasi masalah atau kerusakan kecil sebelum berkembang menjadi masalah besar yang membutuhkan perbaikan mahal. Misalnya, mengganti filter atau oli secara teratur dapat mencegah kerusakan pada komponen yang lebih mahal dan rumit untuk diperbaiki, seperti mesin atau sistem transmisi.
Mengurangi Biaya Perbaikan
Perawatan yang dilakukan secara rutin dan tepat waktu dapat mengurangi biaya perbaikan jangka panjang. Semakin cepat masalah terdeteksi dan diperbaiki, semakin sedikit kerusakan yang terjadi pada komponen lain. Hal ini tidak hanya menghemat biaya perbaikan, tetapi juga memperpanjang usia mesin.
Meningkatkan Efisiensi Operasional
Mesin yang terawat dengan baik bekerja lebih efisien, dengan kinerja optimal dan penggunaan energi yang lebih rendah. Mesin yang sering mengalami kerusakan atau tidak dirawat dengan baik dapat mengalami penurunan efisiensi, yang pada akhirnya meningkatkan biaya operasional. Perawatan yang baik membantu menjaga mesin berjalan dengan lancar, mengurangi konsumsi energi dan bahan bakar, serta memastikan proses produksi tetap berjalan tanpa gangguan.
Dengan melakukan pemeliharaan yang baik, kita tidak hanya menjaga mesin tetap dalam kondisi prima, tetapi juga memastikan kinerjanya tetap optimal dan biaya operasional tetap efisien
Seringkali, perawatan mesin dipandang sebagai serangkaian tugas ringan seperti mengganti oli, membersihkan filter, atau pekerjaan rutin lainnya. Namun, perawatan mesin seharusnya dilihat sebagai aktivitas total yang mencakup berbagai kegiatan dan tujuan yang lebih besar. Banyak orang masih kurang memahami pentingnya perawatan yang menyeluruh, terutama tugas-tugas seperti overhaul atau machine inspection yang sering kali dianggap bukan bagian dari perawatan.
Dalam artikel ini, kita akan membahas tujuan utama dari kegiatan service dan klasifikasi berbagai jenis perawatan mesin yang membantu memastikan alat tetap dalam kondisi terbaiknya.
Tujuan Utama Kegiatan Perawatan Mesin
Kegiatan perawatan mesin bertujuan untuk memastikan bahwa mesin tetap dalam kondisi prima, efisien, dan siap beroperasi kapan saja. Tujuan dari seluruh kegiatan service ini dapat digambarkan dalam tiga poin utama berikut:
1. High Availability (Ketersediaan yang Tinggi)
Ketersediaan yang tinggi mengacu pada kemampuan mesin untuk selalu siap pakai ketika dibutuhkan. Mesin yang sering mengalami kerusakan atau memerlukan perbaikan tidak akan efektif dalam mendukung operasional. Oleh karena itu, perawatan yang rutin dan tepat waktu sangat penting untuk menjaga agar mesin tetap dalam kondisi yang siap digunakan setiap saat.
2. Best Performance (Kinerja Terbaik)
Menjaga kemampuan mekanis mesin agar selalu optimal adalah tujuan lain dari perawatan yang baik. Mesin yang dirawat dengan baik akan bekerja dengan efisien dan memberikan hasil yang lebih baik dalam waktu yang lebih lama. Perawatan yang tidak cukup atau terlambat bisa menyebabkan penurunan kinerja, yang akan mempengaruhi produktivitas dan biaya operasional.
3. Reduce Repair Cost (Mengurangi Biaya Perbaikan)
Salah satu manfaat utama dari perawatan yang baik adalah mengurangi biaya perbaikan. Dengan melakukan perawatan rutin, kita bisa mencegah kerusakan besar yang membutuhkan biaya tinggi untuk diperbaiki. Mesin yang terpelihara dengan baik akan mengalami lebih sedikit kerusakan, yang tentunya mengurangi kebutuhan untuk perbaikan besar dan memperpanjang usia mesin.
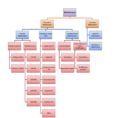
Klasifikasi Kegiatan Perawatan Mesin
Kegiatan perawatan mesin dibagi dalam beberapa jenis, masing-masing dengan tujuan dan frekuensi yang berbeda. Berikut adalah beberapa jenis perawatan yang perlu dilakukan:
1. Cleaning Machine (Pembersihan Mesin)
Pembersihan mesin adalah kegiatan dasar yang penting untuk mencegah akumulasi kotoran, debu, atau sisa bahan yang dapat mempengaruhi kinerja mesin. Proses ini harus dilakukan secara teratur untuk memastikan bahwa semua komponen tetap berfungsi dengan baik.
2. Daily Inspection (Pemeriksaan Harian)
Pemeriksaan harian, atau dikenal dengan istilah P2H/PI, adalah pemeriksaan rutin yang dilakukan setiap hari untuk memeriksa kondisi mesin. Pemeriksaan ini termasuk pengecekan oli, suhu, dan komponen-komponen lain yang penting untuk memastikan mesin beroperasi dengan lancar.
3. Periodic Service (PS 1, 2, 3, 4)
Perawatan berkala merupakan bagian dari preventive maintenance, yang bertujuan untuk melakukan perawatan pada interval yang sudah ditentukan. Perawatan ini bisa dibagi dalam beberapa tahap (PS 1, PS 2, PS 3, PS 4), tergantung pada jenis dan umur mesin. Setiap tahap perawatan memiliki prosedur yang lebih mendalam untuk memastikan bahwa mesin tetap dalam kondisi baik.
4. Service Program (PPM, PAP, P2U, PPA)
Dalam program ini, beberapa jenis pemeliharaan seperti Program Perawatan Periodik (PPM), Program Analisa Pelumas (PAP), dan lainnya dilakukan untuk menjaga kinerja mesin tetap optimal. Ini mencakup analisis pelumas untuk mengetahui kondisi mesin dan mencegah kerusakan yang tidak terdeteksi.
5. Midlife (Small Component)
Saat mesin mencapai usia tertentu, beberapa komponen kecil mungkin perlu diganti atau diperbaiki. Ini dikenal sebagai midlife service, yang bertujuan untuk mengganti bagian-bagian yang sudah mulai aus sebelum kerusakan lebih besar terjadi.
6. General Overhaul (GOH)
General Overhaul (GOH) adalah perawatan yang lebih mendalam dan melibatkan pembongkaran mesin untuk memeriksa dan mengganti bagian-bagian yang sudah aus. Overhaul ini dilakukan pada mesin yang sudah beroperasi dalam waktu lama untuk memastikan kinerjanya tetap terjaga.
7. Repair dan Overhaul
Perbaikan dan overhaul adalah tindakan perbaikan yang lebih besar dan dilakukan jika mesin sudah mengalami kerusakan signifikan. Proses ini melibatkan penggantian komponen utama dan memerlukan waktu serta biaya yang lebih banyak.
Periodic Service GD 535-5: Sebuah Contoh Program Pemeliharaan Berkala
Pada postingan ini, akan dibahas mengenai Periodic Service GD 535-5, yang merupakan bagian dari preventive maintenance unit. Periodic Service bertujuan untuk mencegah kerusakan mesin sebelum terjadi, dan memastikan mesin beroperasi dengan efisien pada interval waktu yang sudah ditentukan.
Secara keseluruhan, perawatan mesin yang baik melibatkan banyak kegiatan yang saling mendukung. Memahami tujuan dan jenis perawatan yang tepat akan membantu meningkatkan kinerja mesin, mengurangi biaya perbaikan, dan memperpanjang umur mesin. Dengan demikian, perawatan yang dilakukan secara total dan menyeluruh akan memastikan bahwa mesin tetap berada dalam kondisi optimal untuk jangka waktu yang lebih lama.
Fungsi Utama Oli dalam Mesin
Oli memiliki beberapa fungsi penting yang memastikan mesin tetap beroperasi dengan efisien dan terlindung dari kerusakan. Berikut adalah fungsi utama oli dalam pelumasan mesin:
1. Cooling (Pendinginan)
Oli berperan penting dalam membuang panas yang dihasilkan oleh komponen mesin seperti piston, liner, dan bagian-bagian lainnya yang mengalami gesekan dan pemanasan tinggi. Tanpa oli yang efektif, suhu mesin akan naik dan menyebabkan kerusakan pada komponen-komponen tersebut.
2. Lubrication (Pelumasan)
Fungsi paling umum dari oli adalah mengurangi gesekan antar komponen bergerak dalam mesin. Oli membentuk lapisan pelindung yang mencegah komponen saling bersentuhan langsung, sehingga mengurangi keausan dan meningkatkan umur mesin.
3. Anticorrosion (Pencegah Korosi)
Oli juga berfungsi untuk melindungi komponen mesin dari korosi, yang dapat disebabkan oleh senyawa seperti sulfur dan oksidasi. Dengan pelumasan yang baik, mesin akan terlindungi dari karat dan korosi yang merusak.
4. Gas Sealing (Penyekat Gas)
Pada mesin pembakaran internal, oli berfungsi sebagai penyekat gas, mencegah kebocoran gas pembakaran yang bisa terjadi antara piston (ring) dan liner. Ini memastikan efisiensi pembakaran dan mengurangi pemborosan energi.
5. Cleaning (Pembersihan)
Oli juga berperan sebagai pembersih yang efektif dengan membersihkan deposit karbon dan lumpur yang bisa terbentuk dalam mesin akibat pembakaran. Ini membantu menjaga kebersihan sistem pelumasan dan memperpanjang umur mesin.
Jenis-Jenis Oli
Oli terbuat dari 80-85% base oil dan 15-20% additive. Berdasarkan fungsinya, oli dibagi menjadi beberapa jenis, yang masing-masing memiliki karakteristik dan aplikasi tertentu.
1. Engine Oil (Oli Mesin)
Digunakan untuk mesin pembakaran internal, oli mesin bekerja untuk pelumasan, pendinginan, dan pembersihan komponen mesin.
2. Hydraulic Oil (Oli Hidrolik)
Oli hidrolik digunakan dalam sistem hidrolik untuk mentransmisikan energi, melumasi pompa, dan mencegah keausan pada komponen hidrolik.
3. Gear Oil (Oli Gear)
Oli gear dirancang untuk memberikan pelumasan yang kuat pada sistem transmisi dan roda gigi yang bekerja di bawah tekanan tinggi.
4. Brake Oil (Oli Rem)
Oli rem berfungsi untuk memastikan sistem rem bekerja dengan lancar dan mencegah oksidasi serta korosi pada komponen rem.
5. Automatic Transmission Fluid (ATF)
Oli transmisi otomatis digunakan untuk melumasi dan mentransmisikan tenaga dalam sistem transmisi otomatis.
Standarisasi Oli Berdasarkan Kekentalannya
Oli diklasifikasikan berdasarkan kekentalan kinematis yang diukur menggunakan berbagai metode uji standar. Beberapa organisasi yang mengeluarkan standar ini antara lain:
- SAE (Society of Automotive Engineers): Menyediakan skala seperti SAE10, SAE20, SAE30, SAE40, dan lainnya.
- AGMA (American Gear Manufacturers Association): Menggunakan skala seperti AGMA1, AGMA2, hingga AGMA8.
- ISO (International Organization for Standardization): Menyediakan skala viskositas dari 32 hingga 1500.
- ACEA dan JASO: Standar khusus untuk oli yang digunakan di kendaraan tertentu.
- API (American Petroleum Institute): Klasifikasi oli untuk mesin bensin (SA, SB, SC) dan mesin diesel (CA, CB, CC).
Single Grade vs Multi Grade Oli
- Single Grade Oil: Oli dengan kekentalan tetap di seluruh rentang temperatur, seperti SAE 30.
- Multi Grade Oil: Oli yang dirancang untuk memiliki viskositas yang lebih stabil pada suhu rendah dan tinggi, seperti SAE 15W40. Multi grade oil menawarkan keuntungan dalam pengoperasian pada temperatur yang bervariasi, dengan konsumsi oli yang lebih rendah dan kinerja mesin yang lebih baik.
Penanganan Oli yang Tepat
Penanganan oli yang benar sangat penting untuk memastikan kualitas oli tetap terjaga. Berikut adalah beberapa hal yang perlu diperhatikan dalam penyimpanan dan penggunaan oli:
1. Penyimpanan Oli
- Simpan drum oli di tempat yang beratap untuk melindungi dari cuaca buruk.
- Pastikan drum oli tertutup rapat untuk mencegah kontaminasi.
- Hindari pengumpulan air di atas drum yang dapat mencemari oli.
2. Istilah-Istilah yang Berhubungan dengan Oli
Beberapa istilah teknis yang perlu diketahui dalam perawatan oli:
- Pour Point: Titik terendah di mana oli masih bisa mengalir.
- Demulsibility: Kemampuan oli untuk memisahkan diri dari air.
- Total Base Number (TBN): Kemampuan pelumas untuk menetralisir asam hasil oksidasi.
- Total Acid Number (TAN): Tingkat keasaman oli yang berasal dari additive atau penggunaan oli.
- Kontaminasi dan Deteriorasi: Kerusakan oli yang disebabkan oleh faktor eksternal seperti debu atau suhu kerja yang ekstrem.
Cara Memperpanjang Umur Mesin dengan Oli yang Tepat
Untuk memperpanjang umur mesin dan mengoptimalkan kinerjanya, berikut adalah beberapa tips penting:
- Gunakan oli yang tepat sesuai dengan rekomendasi pabrik.
- Pilih fuel yang tepat untuk mesin Anda.
- Ganti oli secara periodik sesuai dengan petunjuk pabrik.
- Hindari overheating yang dapat merusak oli dan mesin.
- Pastikan filter oli diganti secara berkala.
- Jangan mengoperasikan mesin dengan tekanan oli yang tinggi untuk jangka waktu lama.
- Pastikan oli tidak mengalami kontaminasi untuk mencegah kerusakan sistem pelumasan.
Kesimpulan
Pelumasan yang tepat adalah kunci untuk menjaga kinerja dan umur panjang mesin. Dengan memilih oli yang sesuai, melakukan pemeliharaan rutin, dan mengikuti petunjuk penggunaan yang tepat, Anda dapat memastikan mesin bekerja secara efisien dan bebas dari masalah. Ingatlah untuk selalu memperhatikan standar kualitas oli dan teknik penyimpanan yang benar agar performa mesin tetap optimal.
FAQ
FAQ: Perawatan Mesin & Cara Mendapatkan Penghasilan dari Blog
1. Apa itu perawatan mesin dan mengapa penting?
Perawatan mesin adalah serangkaian tindakan untuk memastikan mesin tetap berfungsi dengan baik, meminimalkan downtime, dan mengurangi risiko kerusakan. Dengan perawatan yang tepat, mesin tetap efisien dan biaya operasional dapat dikontrol.
2. Apa saja jenis perawatan mesin yang perlu dilakukan?
Jenis perawatan meliputi:
-
Pembersihan rutin (Cleaning Machine)
-
Pemeriksaan harian (Daily Inspection / P2H)
-
Perawatan berkala (Periodic Service PS1-PS4)
-
Program service (PPM, PAP, P2U, PPA)
-
Midlife service (penggantian komponen kecil)
-
General Overhaul (GOH) & Repair
3. Bagaimana pelumasan dengan oli menjaga umur mesin?
Oli berfungsi untuk:
-
Mendinginkan komponen mesin
-
Melumasi gesekan antar komponen
-
Mencegah korosi
-
Membersihkan deposit dan kotoran
-
Menyekat gas agar pembakaran efisien
Penggunaan oli yang tepat dan penggantian rutin memastikan mesin tetap optimal dan umur mesin lebih panjang.
4. Bagaimana pembaca pertambangan bisa mulai menulis blog dan menghasilkan uang?
Banyak orang di industri pertambangan memiliki pengalaman berharga yang bisa dibagikan melalui blog. Dengan panduan langkah demi langkah, kamu bisa menulis artikel, membangun blog di platform seperti Blogger, dan menghasilkan uang dari Google Adsense. Pelajari Panduan Lengkap SEO Blogger 2026 untuk meningkatkan trafik organik agar blog cepat dikenal.
Yuk support penulis



Posting Komentar